一站式协助信息系统等保测评
我们所做的
我们
我们
为您的企业提供专属服务
信息系统安全等级保护
为什么需要做信息系统安全等级保护?
很多政企单位不清楚自己是否需要做信息安全等级保护,今天我们来告诉您哪些行业需要进行等级保护测评?
- 一类是政府机关:各大部委、各省级政府机关、各地市级政府机关、各事业单位等;
- 二类是金融行业:金融监管机构、各大银行、证券、保险公司等;
- 三类是电信行业:各大电信运营商、各省电信公司、各地市电信公司、各类电信服务商;
- 四类是能源行业:电力公司、石油公司、烟草公司等;
- 五类是企业单位:大中型企业、央企、上市公司等;其它有信息系统定级需求的行业与单位。
信息安全风险评估测评周期的要求:
信息安全等级保护管理办法(公通字[2007]43号)中要求:"第三级信息系统应当每年至少进行一次等级测评,第四级信息系统应当每半年至少进行一次等级测评,第五级信息系统应当依据特殊安全需求进行等级测评。
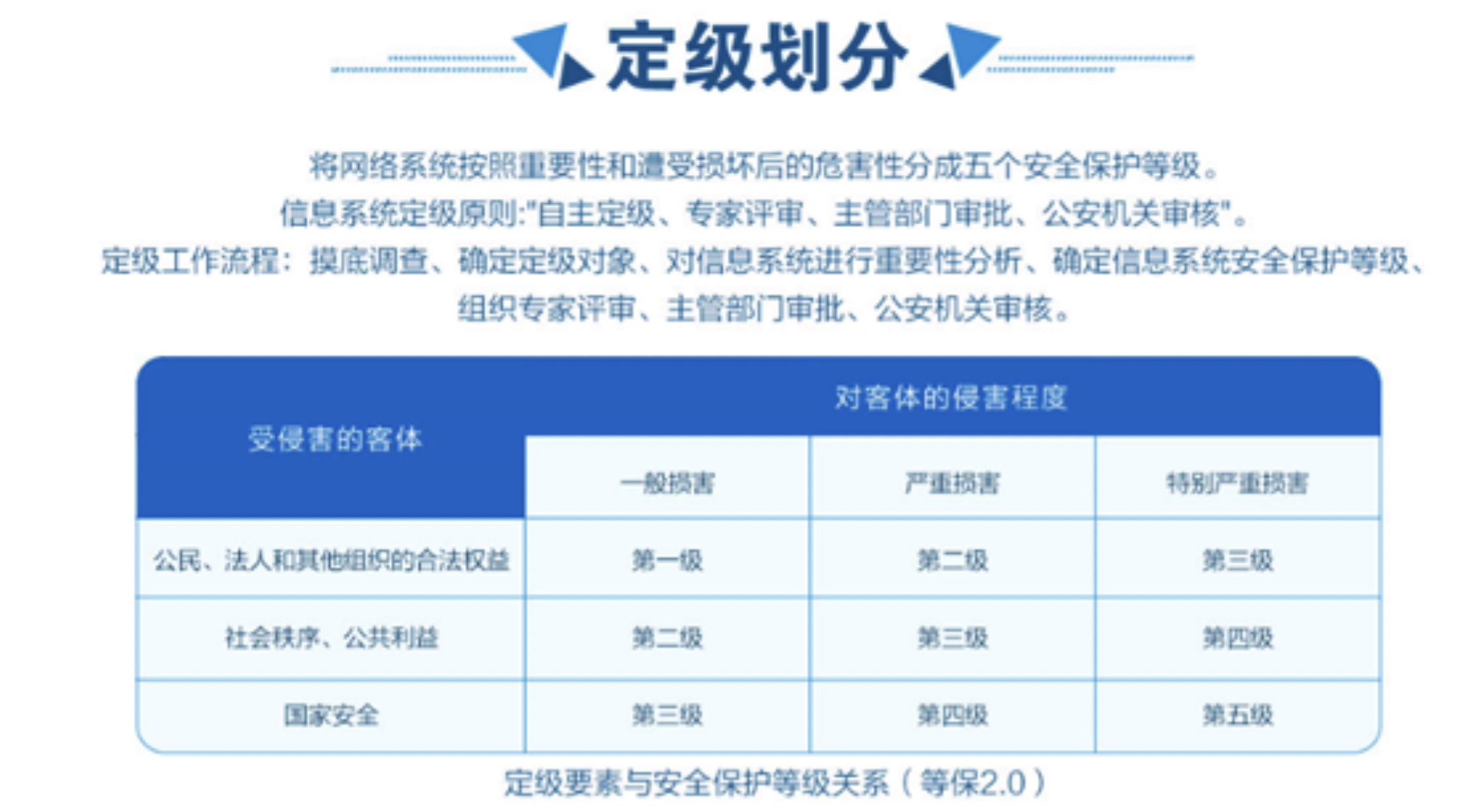
等保工作流程是什么?
- 系统定级:系统检测;自主定级;新系统建设同时同步确定等级;
- 等级评审:专家评审;定级报告;市级党政机关到市信息办备案,区县党政机关到区县信息办备案;
- 定级备案:涉密系统报市和区县国家保密工作部门、其他到公安机关办理备案手续、受理单位备案审核;
- 评估和整改建设:评估和现状检测(可请评估或检测机构);制定整改方案;开展安全建设或改建,建立基础安全设施以及等级保护管理制度;
- 等级测评:开展等级测评;三级每年至少一次,四级至少每半年一次;
我们的优势
- 定制服务:根据不同客户需求,1对1专人服务,制定不同过检方案,提高效率;
- 多方比价:汇集众多机构,可根据客户预算推荐不同机构服务,免去您多方比价烦恼;
- 持续跟踪:全程跟踪客户过检情况,并协助客户完成相关材料的准备与交付;
- 权威机构:和多家CNAS认证机构达成合作,可提供独家品质检测优质服务。
- 快速下证:资深测评经验,快速协办下证时间,根据用户灵活调整
等级保护测评后证书
